为深入学习贯彻习近平新时代中国特色社会主义思想,认真贯彻落实党的二十大和二十届二中、三中全会精神,深入贯彻落实习近平总书记关于科技创新的重要论述,教育引导广大青年面向国家重大战略需求,踊跃投身科研攻关一线,加速科技创新成果向现实生产力转化,奋力书写为中国式现代化挺膺担当的青春篇章,特举办第十九届“挑战杯”竞赛2025年度中国青年科技创新“揭榜挂帅”擂台赛。相关事宜通知如下。
一、 竞赛内容
(一)竞赛简介
本年度“揭榜挂帅”擂台赛更加突出科技创新,聚焦新一代信息技术、人工智能、新能源、新材料、高端装备、机器人、生物医药、种业科技等领域严选榜题122个,并在相关领域产业链较为完整、产业发展较为集聚的8个城市(区)分领域设立主擂台,作为相关领域榜题作品集中打擂和交流展示活动的举办地,榜题数量、赛事规模、奖励条件均创历届之最。
(二)比赛流程
赛事组委会以“征榜—发榜—揭榜—评榜—夺榜挂帅”的赛事安排评选作品,最后针对每个选题评出“擂主”。目前由赛事组委会发起、面向社会各界的征榜阶段已结束,并已完成发榜。
2025年5 月30 日—6 月30 日,系统开放报名,逾期后系统将自动关闭报名功能。
2025年5月-8月,各参赛团队选择榜单中的题目开展研发攻关。
2025年8月15日,各参赛团队根据出题方的要求提交作品,具体提交要求详见作品提交方式。2025年8月底至9月中旬,组委会开展初审,确定入围终审的晋级作品和团队。
2025年9月底至10月中旬,终审擂台赛,进行现场展示和答辩,评出1个“擂主”团队。
各选题比赛详细方案、评审标准、材料要求和奖励见附件1。
(三)竞赛组别
1.新一代信息技术领域:
(1)主擂台城市:重庆市高新区
(2)题目名称、发榜单位及参赛对象:

2. 人工智能领域:
(1)主擂台城市:上海市徐汇区
(2)题目名称、发榜单位及参赛对象:

3. 新能源领域:
(1)主擂台城市:北京市昌平区
(2)题目名称、发榜单位及参赛对象:

4. 新材料领域:
(1)主擂台城市:福建省龙岩市
(2)题目名称、发榜单位及参赛对象:

5. 高端装备领域:
(1)主擂台城市:湖南省长沙市
(2)题目名称、发榜单位及参赛对象:

6. 机器人领域:
(1)主擂台城市:广东省东莞市
(2)题目名称、发榜单位及参赛对象:

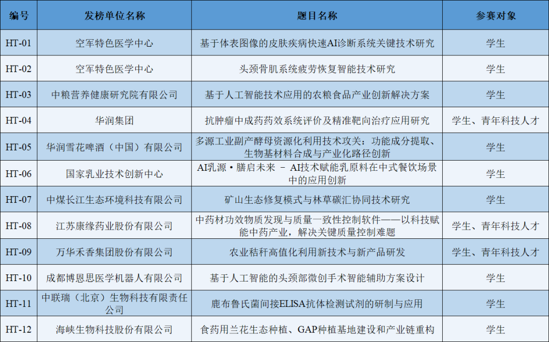
7. 生物医药领域:
(1)主擂台城市:内蒙古自治区呼和浩特市
(2)题目名称、发榜单位及参赛对象:

8. 种业科技创新领域:
(1)主擂台城市:海南省三亚市
(2)题目名称、发榜单位及参赛对象:

三、参赛对象
本次竞赛面向高校学生和青年科技人才分设两个赛道:
(一)学生赛道
2025年6月1日以前正式注册的全日制非成人教育的各类高等院校在校专科生、本科生、硕士研究生、博士研究生(不含在职研究生)可通过学生赛道申报作品参赛。参赛人员年龄在40周岁以下,即1985年6月1日(含)以后出生。
学校选送参加“揭榜挂帅”擂台赛的作品数量不设限制,但同一作品不得同时参加第十九届“挑战杯”全国大学生课外学术科技作品竞赛(以下简称第十九届“挑战杯”竞赛)其他赛道的评比。
(二)青年科技人才赛道
1.在高等院校、科研院所、企业等各类创新主体中具有较高科研热情和较强科研能力的青年科技工作者可通过青年科技人才赛道申报作品参赛。参赛人员年龄在40周岁以下,即1985年6月1日(含)以后出生。
2.高校青年教师在指导学生参赛的同时不得以参赛人员身份参加同一选题比赛。出题单位及同出题单位有相关隶属关系单位的青年不得参加本单位选题比赛。
3.各赛道参赛对象可以团队或个人形式参赛,每个团队不超过10人,每件作品可由不超过3名指导教师进行指导。可以跨专业、跨学校、跨单位、跨地域组队,但同一团队所有成员均应符合本赛道相关年龄、身份要求。每件作品只可由1所高等院校、科研院所或企业等作为参赛主体提交申报。参赛者须对参赛作品须享有完全知识产权,无权利瑕疵及权属争议。
四、赛程安排
1.系统报送
请参赛团队于【2025年8月10日24:00】前通过PC电脑端登录报名网站(//2025.tiaozhanbei.net/),在线填写项目信息,提交作品。
2.邮箱报送
请参赛团队于【2025年8月10日24:00】前,将以下文件打包发送至邮箱[email protected],文件及邮件均命名【2025揭榜挂帅-选题序号-项目名称】。具体文件为:
(1)作品汇总表(附件2)电子版EXCEL文件、学院盖章扫描版PDF文件。
(2)作品文本(包括但不限于系统方案报告、PPT、样机测试视频等所有本赛题需要提交的材料)
注意:提交作品时间可能修改,请以QQ群【123647815】通知为准。
五、活动奖励
今年大赛组委会和发榜单位给大家准备了丰厚奖励,发榜单位均为擂主团队提供不低于10万元的奖金,总奖金池超过3000万元!各发榜单位还将为获奖团队提供企业实习、就业直通、成果转化合作等丰富的配套奖励。同时,各主擂台城市也将为获奖团队提供人才引进、项目落地转化等优惠政策。
六、联系方式
(一)竞赛工作联系人
联系咨询电话:028-66367148(薄老师、付老师)
(二)竞赛官方网站
第十九届 “挑战杯” 竞赛官网://2025.tiaozhanbei.net/